SmartChain ERP
Documentation
Blog
Examples
Guides
Community
k
Toggle theme
Docs
Getting Started
Design
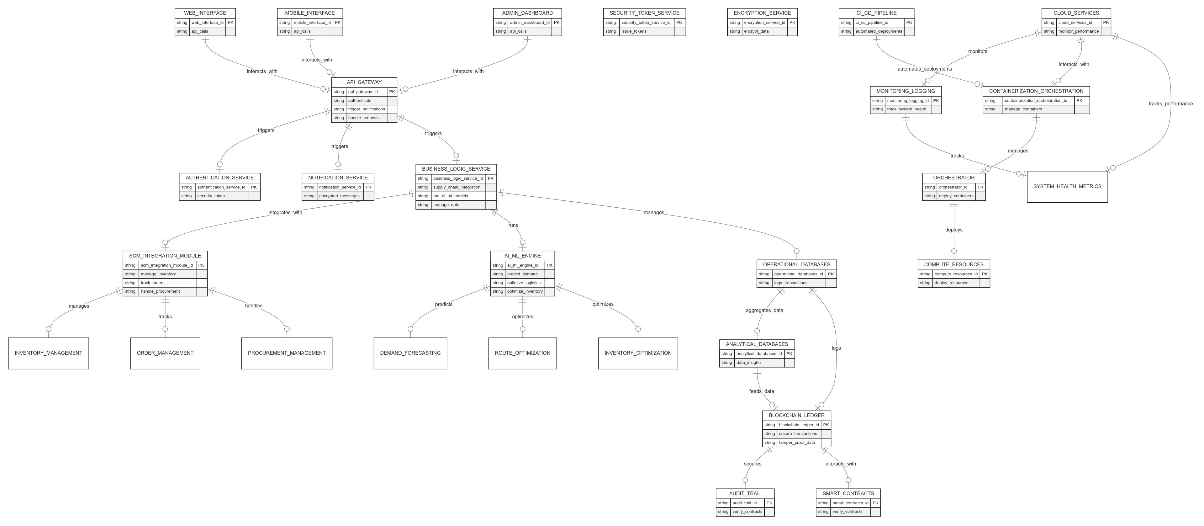
Schemadiagram
Schema Diagram for the Smart chain ERP platform.
Previous
Design
On this page